PENYELENGGARAAN KOMPUTER


<MULA>
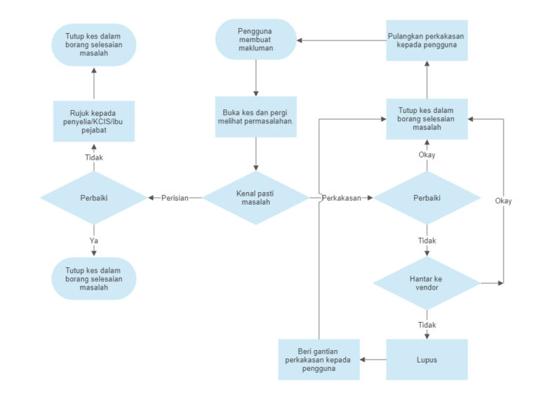
Selalunya, pengguna akan membuat panggilan ke IT Services sekiranya terdapat sebarang masalah dengan sistem, perkakasan komputer atau pencetak. Selepas menerima maklum dari pengguna tentang permasalah tersebut, kakitangan IT Services yang menerima panggilan tersebut akan mula memasukkan butiran ke dalam borang selesaian masalah di atas talian, dan mula menghadiri permasalahan tersebut dalam masa 20 minit selepas panggilan di terima.
Di lokasi, kakitangan IT Services akan memeriksa masalah yang dihadapi. Sekiranya masalah tersebut dapat diselesaikan di lokasi, kes akan ditutup dengan mengisi selebihnya borang selesaian masalah. Dan sekiranya masalah tidak dapat diselesaikan, bergantung kepada masalah tersebut, kakitangan IT Services akan:
kaedah
1. Sekiranya masalah perisian
- Merujuk kepada kakitangan yang lebih arif tentang perisian tersebut.
- Untuk sistem KCIS, kes akan dirujuk kepada pasukan KCIS.
- Untuk HITS, kes akan dirujuk kepada penyelia IT Services, En. Roslan.
- Untuk sistem yang lain, kes akan dirujuk kepada vendor, atau ke ibu pejabat.
2. Sekiranya masalah perkakasan
- Membawa perkakasan tersebut (sama ada cpu, monitor, pencetak, dsb) ke jabatan IT Services untuk diperiksa lebih lanjut.
- Perkakasan akan cuba diservis dan diperbaiki.
- Sekiranya perkakasan tersebut tidak dapat diperbaiki, rekod perkakasan tersebut akan diambil dan seterusnya dilabel untuk dilupuskan, atau dipulangkan kepada pengilang untuk pertukaran/pembaikan melalui waranti (sekiranya masih ada).
- Sekiranya perkakasan dapat dibaiki, tetapi tidak mempunyai sumber yang cukup, ia akan dihantar kepada vendor untuk diperbaiki.
visi kami di it services ialah untuk mengoptimumkan permasalahan it di tahap pengguna akhir sehinggalah ke sistem
<AKHIR>
Kakitangan IT Services akan menutup kes dengan mengisi borang selesaian masalah atas talian. Semua perkakasan yang telah berjaya diperbaiki atau diservis akan dihantar semula kepada pengguna.
Data-data yang telah dikumpul melalui borang penyelesaian masalah di atas talian selalunya akan dianalisa dan laporan terperinci untuk semua laporan yang telah diterima akan dibuat dan dikepilkan untuk dilaporkan kepada ketua jabatan dan seterusnya kepada pengurus operasi.
Berdasarkan kepada laporan ini, IT Services boleh menumpukan lebih perhatian kepada masalah yang selalu diterima oleh pengguna akhir bermula dari masalah tegar sehinggalah kepada masalah yang paling jarang, supaya permasalahan masa akan datang dapat dikurangkan.

